泰兴市工伤认定流程、地址、电话及所需材料一站式查询指南
在我国工伤保险制度为广大劳动者提供了要紧的保障。一旦发生工伤及时认定工伤对保障职工的合法权益至关关键。泰兴市作为江省的一个要紧城市,其工伤认定流程、地址、电话及所需材料的信息对当地劳动者而言为要紧。本文将为您详细解读泰兴市工伤认定的相关信息,助您轻松熟悉工伤认定全过程。
工伤认定是保障职工权益的必不可少环节,熟悉工伤认定的具体流程、地址、电话及所需材料,对劳动者而言至关要紧。以下是泰兴市工伤认定的一站式查询指南,让您轻松掌握相关信息。
工伤认定是指劳动保障部门依法对职工在工作中发生的伤亡事故或职业病实行认定,确定是不是合工伤的条件从而保障职工依法享受工伤保险待遇。工伤认定的关键性主要体现在以下几个方面:
1. 保障职工合法权益:工伤认定有助于维护职工的生命健权益,确信其在工作中受到的伤害得到合理赔偿。
2. 促进企业安全生产:工伤认定有助于企业理解安全生产的要紧性,加强安全生产管理,减少工伤事故的发生。
3. 完善社会保障体系:工伤认定是社会保障体系的关键组成部分,有助于完善我国的社会保障制度。
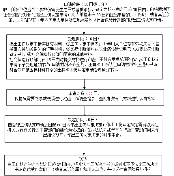
泰兴市工伤认定流程主要涵以下几个步骤:
1. 受伤职工向所在单位报告:职工在工作中发生伤亡事故或是说职业病,应立即向所在单位报告。
2. 单位向劳动保障部门提出工伤认定申请:单位应在事故发生后30日内向泰兴市劳动保障部门提出工伤认定申请。

3. 劳动保障部门受理并调查核实:劳动保障部门收到申请后,应在15日内受理并展开调查核实。

4. 劳动保障部门作出工伤认定决定:按照调查结果,劳动保障部门应在60日内作出工伤认定决定。
5. 申请行政复议或行政诉讼:对工伤认定决定不服的可在收到决定书之日起60日内向上一级劳动保障部门申请行政复议,或是说在收到决定书之日起6个月内向人民法院提起行政诉讼。

为了方便劳动者查询,以下是泰兴市工伤认定地址和电话的详细信息:
0523-
在申请工伤认定时,单位或个人需要提供以下材料:

1. 工伤认定申请表;
2. 受伤职工的身份证复印件;
3. 事故发生时的现场照片、视频等证据材料;


4. 单位营业执照、组织机构代码证等证明单位身份的材料;
5. 单位与受伤职工签订的劳动合同;
6. 受伤职工的病历资料;

7. 其他与工伤认定有关的证据材料。
1. 单位和个人应严格依照规定时间和程序申请工伤认定,逾期申请可能引起工伤认定无效。
2. 提供的材料应真实、完整、有效,如有虚假,可能引起工伤认定结果不准确。

3. 工伤认定期间单位和个人应积极配合劳动保障部门的调查核实。
通过以上一站式查询指南,相信您对泰兴市工伤认定有了更全面的理解。在遇到工伤疑问时及时理解相关信息,有助于维护自身合法权益。期望本文能为您带来帮助。





